taptap点点体育 - taptap点点官网入口
首页
学院概况
学院简介
管理团队
内设机构
新闻简讯
通知公告
taptap点点官网入口
实践基地
校内实践基地
校外实践基地
双创导师
创新导师
创业导师
双创风采
学生团队
双创之星
双创服务
政策支持
管理制度
资料下载
项目管理
推荐项目
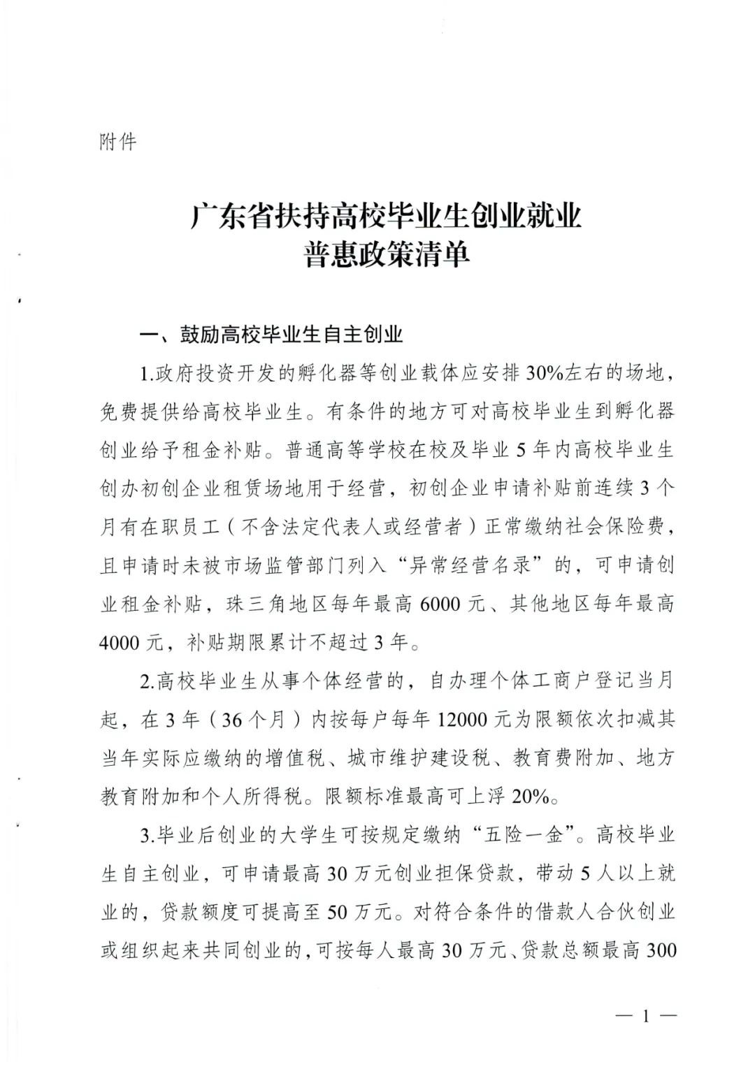
广东省发展和改革委员会等八部门taptap点点体育印发《广东省扶持taptap点点体育创业就业惠普政策清单》的通知
发布时间:2022年04月22日
地址:广东省肇庆市端州区肇庆大道55号中巴软件大楼四楼 邮编:526061
Copyright©2025 All Rights Reserved. 肇庆学院创新创业学院 版权所有